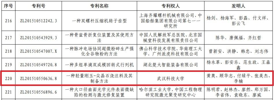
近日,国家知识产权局发布《国家知识产权局关于第二十四届中国专利奖授权的决定》,我部黄奥教授团队发明专利“一种轻量刚玉-尖晶石浇注料及其制备方法”(专利号ZL201510550636.8)获得第二十四届中国专利奖优秀奖。

耐火材料长期服役在高温复杂环境中,传统技术着重于工作衬重质耐火材料的长寿化,难以兼顾炉衬的高效隔热保温。该专利的提出突破了现有技术壁垒,通过微孔化方法解决重质耐火材料轻量化关键共性难题,发明基于骨料轻量化和基质紧密化的轻量不定形耐火材料,兼具较低的导热系数和优异的抗高温介质侵蚀性能,有力促进耐火材料的不定形化产品结构改变和性能提升,助力支撑高温工业炉衬的高效隔热和低碳长寿一体化发展,服务国家“双碳战略”。
中国专利奖是由国家知识产权局和世界知识产权组织共同主办并对授权专利给予奖励的政府部门奖,每年评审一次。设立中国专利奖旨在鼓励和表彰为科技创新及社会经济发展做出突出贡献的专利权人和发明人,强化知识产权创造、保护、运用,激发全社会创新活力,加快建设知识产权强国,推动经济社会高质量发展。